·中文 ·English ·Партнеры ·
 
전체기사  |  흑룡강  |  정치  |  경제  |  사회  |  동포사회  |  국제  |  진달래 작가방  |  톱 기사  |  사설·칼럼  |  기획·특집 PDF 지면보기 | 흑룡강신문 구독신청
您当前的位置 : 조선어 > 교육
47개! 중소학생 대상 전국성 경연활동 명단 공시
//hljxinwen.dbw.cn  2025-09-15 15:22:55

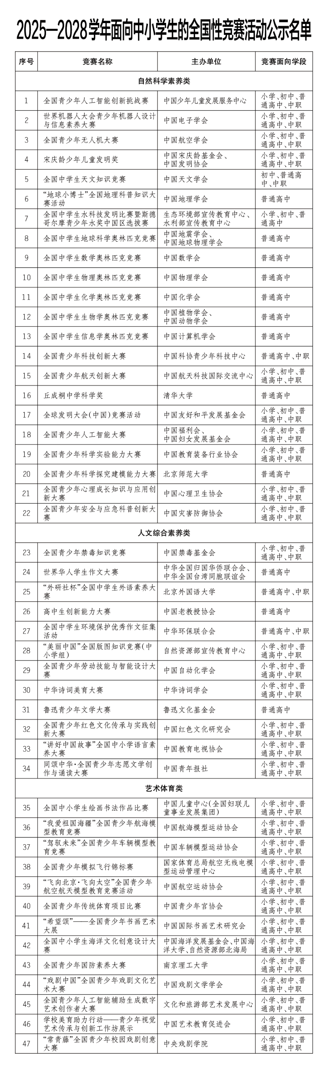
  교육부로부터 입수한 데 의하면 《<중소학생들을 대상으로 하는 전국성 경연활동 관리방법>을 인쇄발부할 데 관한 교육부 판공청 등 네 부문의 통지》 정신에 근거하여 주최단위가 자주적으로 신청하고 전문가를 조직하여 엄격한 심사를 진행한 데 기초하여 전국청소년인공지능혁신도전경기 등 47개 대회를 2025-2028학년 중소학생들을 대상으로 하는 전국성 경연활동으로 확정할 예정이다. 해당 명단은 오늘부터 9월 17일까지 공시된다.

  이번 공시명단에서 자연과학소양류 경연활동에는 전국청소년인공능혁신도전경기, 세계로보트대회 청소년 로보트 설계 및 정보소양대회, 전국청소년무인기대회, 송경령소년아동발명상 등 22개 대회가 포함되고 인문종합소양류 경연활동에는 전국청소년마약금지지식경연, 세계화인학생작문대회, ‘외연사컵(外研社杯)’ 전국중소학생 외국어소양대회, 고중생혁신능력대회 등 12개 대회가 포함되며 예술체육류에는 전국중소학생회화서법작품대회, ‘조국 연해 사랑’ 전국청소년항해모델교육경연, ‘미래 주도’ 전국청소년차량모델교육경연 등 13개 대회가 포함된다.

교육부는 다음과 같이 요구했다. 2025학년-2028학년 중소학생들을 대상으로 전개하는 전국성 경연활동의 개최시간은 원칙적으로 2025년 9월부터 2028년 8월까지이며 이 기간 매 학년 1회 이상 개최할 수 없고 루적 개최회수는 3회를 초과할 수 없다.

출처:인민넷 조문판

  편집:김선화

· 국경절 맞아 북경 장안거리 화단 ‘재차 변신’! 관전포인트→
· 한국 해경, 중국 공민 구조하다 순직… 주한 중국대사관 애도 표시
· 중국16살 신예, 세계기록 경신
· 음식점에서 ‘소변’ 본 미성년자, 부모 220만원 배상 판결
· 국경절 추석 련휴 기차표 구매달력 나왔다!
· 디지털시대, 주민신분증 정보안전 어떻게 수호할 것인가?
· 한중도시우호협회, 해남성 화성그룹과 업무협약
· 교육부, 67개 대학교, 시험면제 추천자격 새롭게 획득
· 중화바로크 력사문화거리, 흑룡강성 첫 '성급 상업 보행자 거리(상권)' 선정
· 동극 문화창의제품, 흑룡강이야기를 세계로
회사소개   |   신문구독   |   광고안내   |   제휴안내   |    기사제보    |   편집기자채용   |   저작권규약
주소: 중국 흑룡강성 할빈시 남강구 한수로 333호(中国 黑龙江省 哈尔滨市 南岗区 汉水路333号)
Tel:+86-451-87116814 | 广播电视节目制作经营许可证:黑字第00087号
(黑ICP备10202397号) | Copyright@hljxinwen.cn. All Right Reserved